马克思主义学院新时代民营企业发展研究团队参加苏州无锡商会会员企业系列调研活动
时间:2020年05月28日 来源:马克思主义学院 责编:
为深入了解中小民营企业抗击新冠肺炎疫情和复工复产、企业党建工作和党员先锋模范作用发挥等情况,苏州大学马克思主义学院新时代民营企业发展研究团队在去年与苏州无锡商会深度合作的基础上,遴选了部分商会会员企业围绕“民营企业高质量发展、民营企业党建引领企业发展、疫情防控与企业复工复产两手抓”等课题,深入企业现场展开调研座谈,结合参观访问,了解企业实际情况,听取企业意见建议,详细掌握了新冠疫情特殊形势下苏州中小民营企业创新发展的第一手资料。
此次系列调研,马克思主义学院领导高度重视,田芝健院长、张才君书记亲自带队参访了国芯科技等重点企业。组织了力量精干的课题研究团队,主要成员有胡小君、张晓、吉启卫、王慧莹等。苏州无锡商会全力支持,常务副秘书长徐国君带领秘书处成员全程参与,商会会长蒋剑波、监事长陈建凯、常务副会长蒋国春等分别参与了重点企业调研。
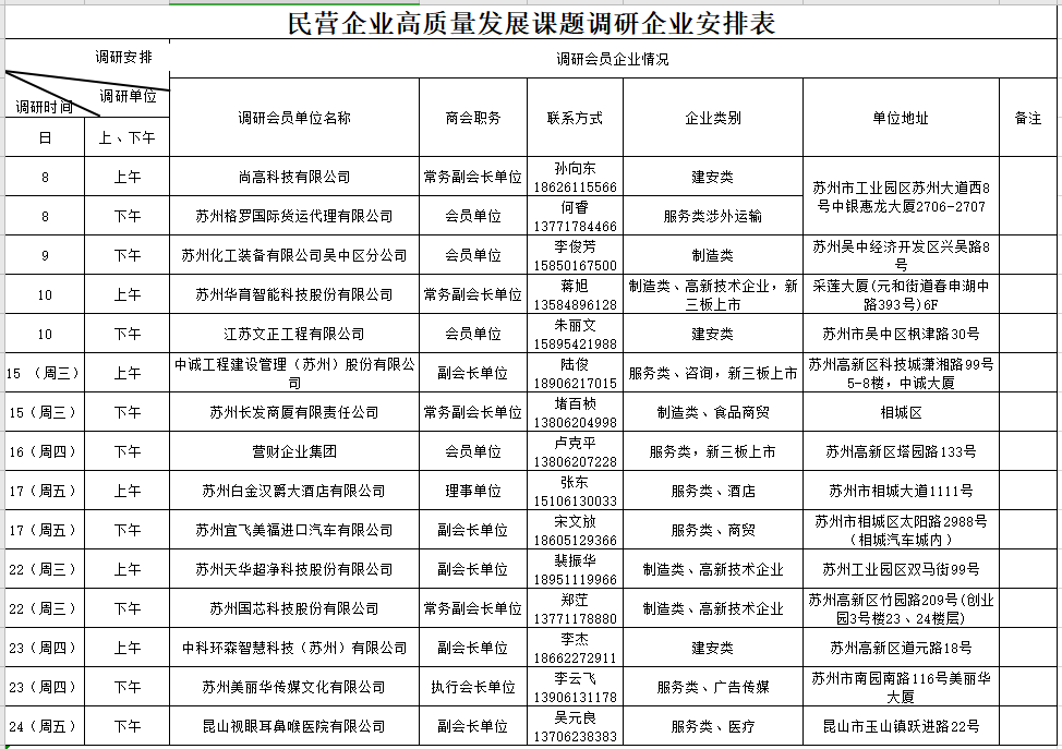
(图1:苏大马院新时代民营企业发展研究团队参与苏州无锡商会企业调研表)
此次系列调研共深入13家会员企业,其中制造企业5家,服务企业6家,建安企业2家。有主板上市企业1家,新三板上市企业3家,拟在科创板上市的企业1家。有常务副会长单位4家,副会长单位3家,理事单位1家,会员单位5家。所到之处,这些单位都能按照调研课题组预发通知上的要求,按提纲内容做好准备工作,单位领导均在百忙之中抽出时间接待课题组人员。

(图2:马克思主义学院新时代民营企业发展研究团队赴国芯科技有限公司调研)
在重点企业国芯科技有限公司调研期间,田芝健院长对科技型民营企业成长经验进行总结,提炼了三大核心要素:一是将企业发展的源动力凝练为“两个精神”,即能够将科学家精神与企业家精神有机统一起来;二是将企业发展可持续性凝练为“两个结合”,即能够将高科技企业前沿性、高风险型的和企业成长与发展的可靠性、稳定型结合起来;三是将企业发展的支撑力凝练为“三个整合”,即科技创新团队、企业经营团队、内部管理团队三个运作团队的联结整合。对于民营科技企业的未来发展,田芝健院长指出:要把党中央对民营企业发展和高科技领先全球的要求、把全社会发展对高科技企业的需求、把科技型企业家自身的价值追求以及对整个行业和市场的潜在需求统一起来。对于民营科技企业的社会贡献,田芝健院长概括为“五个度”,一是对科技事业发展的贡献度、二是对回报社会的社会贡献度、三是对培育和凝聚人才的人才集合度、四是对国家政府利税的财务贡献度、五是对苏州城市名片的品牌显示度,这“五个度”是民营科技企业发展的独特优势,也是科技企业贡献社会的重要效用。对于民营企业党建问题,田芝健院长指出科技型企业发展要始终坚持党员精神、企业家精神和科学家精神的有机统一,坚持走党员科技型企业家的成长之路。国芯科技郑茳董事长对此表达了高度的价值认同,在交流中苏州大学马克思主义学院与国芯科技达成一致共识,近期将在苏州国芯设立苏州大学马克思主义学院高科技企业党建研究生工作站,开展苏州大学马克思主义学院党支部与苏州国芯科技有限公司党支部的合作共建。双方共同表达了在加强党建引领的作用下促进产教学一体化发展和党建引领企业高质量发展的美好愿景。
此次系列调研,各方领导高度重视,课题组和会员企业准备充分,按计划顺利地完成了对13家企业的调研工作,形成了详细的调研纪要。下一步马克思主义学院新时代民营企业发展研究团队将把有关材料的重点内容补充完善至民营企业高质量发展的调研报告中去,并向有关部门提交完善民营企业营商环境的决策咨询报告。此次系列调研进一步深化了苏大马院与苏州无锡商会的密切合作关系,也为苏大马院的社会服务拓展了发展空间。